什么是Lighter?终结“黑箱”中心化交易所时代,一文介绍
目录
- 要点总结
- 什么是Lighter?
- 更轻量级的内核架构
- 工程权衡:为什么需要零知识证明?
- 工作流程
- 逃生舱
- 订单簿树及可验证匹配逻辑
- 瓶颈
- 打火机的创新
- 智能节点和无状态证明器
- 定制电路和多层聚合
- 定制算术电路
- 多层聚合
- 密码对齐
- 生态系统游戏
- 战略支持
- “罗宾汉”式商业模式
- 代币经济学
- 如何购买 LIT
- 选择交易所
- 存款
- 执行交易
- 保管
- 常问问题
- 什么是轻便?
- Lighter真的比币安或Bybit等中心化交易所更安全吗?
- 零售业的“零手续费”背后是否隐藏着什么条款?
- Lighter有代币吗?会有空投的可能性吗?
- 我需要哪些条件才能开始在 Lighter 上进行交易?

要点总结
- Lighter 不在通用 L2 服务器上运行;相反,它采用专门针对高频交易 (HFT) 优化的定制 ZK Rollup 架构。
- 用中心限价订单簿取代了资金效率低下的 AMM 模型,在去中心化的环境中提供类似币安的体验。
- 使用 ZK SNARKs 加密证明每个订单都符合价格时间优先规则,从而彻底消除交易所操纵。
十多年来,加密货币市场一直存在一个悖论:我们在中心化平台(CEX)上交易去中心化资产,而这些平台就像“黑匣子”一样运作。用户存入资金、下单,然后盲目地相信交易所会公平地撮合交易。然而,从 Mt. Gox 到 FTX,历史已经反复证明,“不要轻信,要核实”才是唯一真正的准则。
第一代去中心化交易所(例如 Uniswap)解决了托管问题,但在性能和滑点方面却表现不佳。Lighter (Lighter.xyz) 应运而生。在 a16z 和 Paradigm 等行业巨头的支持下,Lighter 承诺将纳斯达克级别的交易速度与以太坊级别的安全性相结合,从而终结“黑箱”时代。
什么是Lighter?
Lighter 是一个去中心化永续期货交易所 (PerpDEX),采用中心限价订单簿 (CLOB) 模型。与运行在通用 Layer 2 网络上的典型 DEX(例如 Arbitrum 或 Optimism)不同,后者的金融交易必须与游戏或 NFT 等交易争夺带宽,而 Lighter 则构建于独特的零知识架构之上。它作为专为金融领域量身打造的 Layer 2 网络,能够以近乎零成本每秒处理数万笔交易。
要理解 Lighter 的精髓,就必须审视当前基础设施的局限性。像 Arbitrum 或 Optimism 这样的通用二层网络就像公共高速公路,金融交易必须与从 NFT 铸造到游戏等各种应用共享带宽。这造成了延迟和成本,对于需要每秒更新数千次报价的做市商来说,这些成本是难以承受的。
然而,要充分理解 Lighter 的意义,我们必须将其视为基础设施的演进,而不仅仅是交换:一个特定于应用进程的 Rollup。
Lighter 采用定制的零知识证明架构,摒弃了通用区块链的冗余开销,将其全部计算资源专门用于订单匹配。从技术角度来看,它运行在以太坊之上,是一个高性能计算引擎。它提供了 AMM 所缺乏的深度流动性,并以零知识证明的数学确定性为后盾。

什么是 Lighter? – 来源:Lighter
从本质上讲,Lighter 将 Web2 的性能(链下匹配)与 Web3 的保证(链上结算)连接起来,将透明度从一项可选功能转变为一项强制性的技术原语。
更轻量级的内核架构
为了实现高性能且去中心化的订单簿愿景,Lighter 团队基于四个不可更改的原则设计了 Lighter Core:
- 自主管理:用户始终保持对其资产的控制权。
- 可验证性:运营必须严格遵守一套公开的规则。
- 可扩展性:系统必须在延迟和吞吐量方面都能无缝扩展。
- 安全退出:用户必须始终保持独立退出的能力。
工程权衡:为什么需要零知识证明?
在计算机科学领域,构建可验证的计算引擎总是需要权衡取舍。Lighter Core 摒弃了两种常见的方案,转而选择了最具挑战性但也最优的路径:
- 与区块链共识(例如 dYdX v4、Hyperliquid)相比:这些系统通过跨网络节点的冗余执行来实现可验证性。虽然安全,但共识机制会造成延迟和吞吐量的瓶颈。此外,数据必须保持公开以便节点交叉验证,这限制了隐私灵活性。
- 与可信执行环境 (TEE,例如 SGX) 相比:一些项目利用安全硬件 (TEE) 来提高速度。然而,TEE 仍然需要信任硬件供应商(例如 Intel),并且仍然容易受到侧信道攻击。
轻量级之选: 简洁证明(零知识证明)。尽管零知识证明的开发历来成本高昂且复杂,但它允许在不牺牲安全性的前提下进行纵向和横向扩展。它将“执行”(快速、链下)与“验证”(安全、链上)分离。
工作流程
Lighter Core 不仅仅是一个智能合约;它是由多个组件精心组合而成的:
- 排序器和软性最终确认:系统的内核是排序器,它负责按照“先进先出”(FIFO)的原则对交易进行排序。它通过 API 为用户提供即时的“软性最终确认”,从而带来无缝、类似 CEX 的体验。
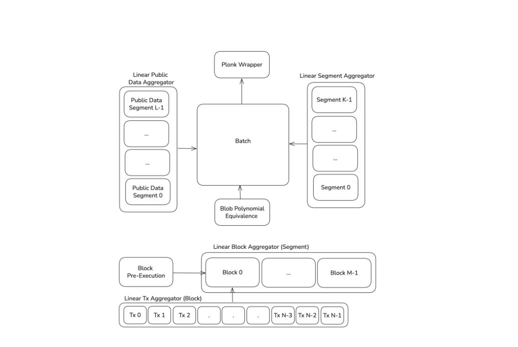
- 见证生成器和证明器:这是关键所在。来自串行器的数据被送入见证生成器,由其转换为电路友好的输入。随后,专为交换工作负载而全新构建的轻量级证明器并行生成数十万个执行证明。
- 多层聚合:为了最大限度地降低以太坊上的 gas 费用,Lighter 采用了多层聚合引擎。该引擎将数千个单独的证明压缩成一个批量证明,以便在以太坊上进行最终验证。

更轻量级的内核架构 – 来源:更轻量级
逃生舱
此功能定义了真正的所有权。在最坏的情况下,例如串行器遭到入侵或有人试图阻止您提款,Lighter Core 将触发逃生舱模式。
该协议允许用户直接在以太坊上提交优先级请求。如果串行器未能在预设的时间范围内处理此请求,智能合约将冻结整个交易所。在此状态下,用户可以利用之前发布在以太坊上的压缩数据块来重建其账户状态,并直接在链上提取全部资产价值,无需 Lighter 团队或链下协调。
订单簿树及可验证匹配逻辑
如果说Lighter Core 是“引擎”,那么订单簿树就是它最复杂的“传输层”。为了理解 Lighter 如何流畅运行而其他零知识去中心化交易所却饱受延迟困扰,我们必须剖析它的数据结构。
瓶颈
在传统计算机科学中,为了根据“价格时间优先”原则匹配订单,撮合引擎(例如币安的撮合引擎)通常使用链表。但在零知识库的世界里,链表简直是一场灾难。为什么呢?
为了证明某个订单在链表中的位置正确,ZK 电路必须计算整个链表的哈希值。其复杂度为线性:O(N)。
结果是,订单簿越深,计算成本越高,速度越慢。这就是为什么早期的去中心化交易所默认使用自动做市商(AMM)而不是订单簿的原因。
打火机的创新
Lighter团队并没有强行将方榫塞进圆孔。他们设计了订单簿树,这是一种结合了默克尔树和前缀树的混合结构。
其精妙之处在于它们对优先级的编码方式。Lighter 没有使用容易被篡改或在去中心化网络中出现不同步的时间戳,而是使用随机数(Nonce)。树中每个订单的索引是硬编码的。
价格更优惠且 Nonce 值更低(到达时间更早)的订单会自动在树中占据优先位置,而无需任何昂贵的排序算法。
得益于这种结构,每次操作,无论是插入、取消还是匹配,其复杂度都降低到 O(Log N)。无论订单簿包含 10 个订单还是 1000 万个订单,处理速度和零知识证明生成成本都几乎保持不变。这正是解锁链上高频交易 (HFT) 的关键所在。

示例订单簿树内部节点结构 – 来源:Lighter
智能节点和无状态证明器
另一个有趣的细节是“智能内部节点”的使用。标准默克尔树仅存储哈希值。而更轻量级的树则直接在分支节点中存储聚合数据,例如 AskSizeSum 或 BidQuoteSum。
通过以无状态模式运行,证明器无需存储大量订单数据,而是依靠“路径见证”来验证是否按照状态根执行。
这正是该架构的精髓所在。它将市场诚信从CEO的承诺转化为严格的数学约束。如果串行器试图插队或提取MEV,底层哈希计算就会失败,导致以太坊立即拒绝该证明。本质上,代码强制执行了监管机构无法做到的事情。
定制电路和多层聚合
如果说订单簿树是结构骨架,那么零知识引擎就是运行内核,它使系统能够实现最佳成本效益。对 Lighter 架构的分析表明,它采用了与行业趋势不同的方法:该项目没有使用通用的零知识执行模型 (zkEVM),而是选择构建特定于应用进程的零知识基础设施。
定制算术电路
当前二层扩容方案面临的一大挑战是,试图模拟整个以太坊虚拟机(EVM)会产生“技术债务”。这通常会导致一些冗余的操作码,而这些操作码对于特定的金融任务而言是不必要的。
Lighter 通过从零开始设计定制算术电路来解决这个问题。
- 这些电路专为交易逻辑而设计:订单匹配、余额更新和清算。
- 技术数据显示,通过消除EVM开销,Lighter Prover在处理相同交易量时,运行速度显着高于zkEVM竞争对手,且资源消耗也大幅降低。这是实现高频交易(HFT)所需低延迟的先决条件。
多层聚合
Lighter 能够为零售用户提供零交易费,并非源于短期补贴策略,而是源于多层聚合的结构优势。

定制电路与多层聚合 – 来源:Lighter
验证过程就像一条数据压缩流水线:
- 批量处理:证明器为数千个小交易生成并行执行证明。
- 聚合:系统收集数十万个子证明,并将它们压缩成一个批量证明。
- 最终验证:以太坊上的智能合约只需要验证这一个最终证明。
其经济后果是,验证网络上额外交易的边际成本接近于零。这在运营成本方面创造了可持续的竞争优势。
密码对齐
在安全性方面,Lighter 的架构通过公共输入(承诺)在链下数据和链上数据之间创建了一个牢固的联系。
当证明者生成证明时,系统要求其承诺向包含以下内容的公共输入:新的状态根哈希、数据块的摘要。
通过在证明和承诺之间强制执行严格检查,系统以加密方式将公开的 Blob 数据与执行逻辑绑定在一起。这确保了用户用于逃生舱口的信息与已验证的输入完全一致,从而有效消除了数据可用性攻击的风险。
生态系统游戏
像Lighter这样的复杂基础设施项目需要大量的研发资源。因此,分析合作伙伴名单和现金流模式是评估项目长期可行性的关键指标。
战略支持
Lighter 的资本结构包括来自一级风险投资公司的参与,例如 a16z(Andreessen Horowitz)、Paradigm、Founders Fund,以及来自 Robinhood 和 Coinbase 的天使投资者。

战略支持——来源:Lighter
“罗宾汉”式商业模式
Lighter实施了明确的费用细分策略:
- 零售交易者:享受零手续费政策,旨在吸引流动性并扩大用户群体。
- 机构投资者和高频交易者:是主要的收入来源。他们愿意支付费用,以换取超低延迟、充足的流动性,以及至关重要的公平性,确保他们的订单不会被交易所抢先交易。

“罗宾汉”式商业模式——来源:Lighter
代币经济学
根据官方分配数据,Lighter 的总供应量上限为 10 亿枚 LIT(10 亿个代币)。其分配架构在内部利益相关者和外部社区之间实现了精确的 50/50 平衡。

代币经济学——来源:Lighter
代币分配
- 空投 – 25%
- 生态系统 – 25%
- 团队 – 26%
- 投资者 – 24%
如何购买 LIT
TGE事件后,LIT现已在主要中心化交易所上市并具备流动性。以下是购买LIT的标准流程:
选择交易所
LIT目前可在以下平台交易:BingX、MEXC、Gate.io和BitMart。注意:请查看CoinGecko或CoinMarketCap上的24小时交易量,选择流动性最佳的交易所,以最大程度地减少滑点。
存款
- 登录您的交易所账户。
- 进入钱包 -> 充值。
- 通过支持的网络(例如 TRC20、BEP20 或 ERC20)存入 USDT(泰达币)或 USDC。
执行交易
- 前往现货交易。
- 搜索交易对:LIT/USDT。
- 下单:如果您想以特定价格目标购买,请使用限价单;如果您想以当前市场价格立即执行,请使用市价单。
保管
购买完成后,您有两种选择:
- 交易:将 LIT 保存在交易所钱包中,用于短期交易活动。
- 持有/治理:将 LIT 提取到自托管钱包(如 MetaMask 或 Rabby)中,以确保资产安全并参与未来的 DAO 治理。
常问问题
什么是轻便?
Lighter 是一个去中心化永续期货交易所 (DEX),运行于专用的应用进程级零知识证明 (ZK Rollup) 之上。与传统 DEX 不同,Lighter 提供媲美中心化交易所 (CEX) 的低延迟撮合和流畅体验,同时通过数学证明(零知识证明)保证绝对透明,并为零售用户提供零交易手续费。
Lighter真的比币安或Bybit等中心化交易所更安全吗?
从结构上看,是的。在中心化交易所 (CEX) 上,您将资产控制权交给交易所(托管)。而在 Lighter 上,您则拥有自主托管权。资产存储在以太坊智能合约中,而非 Lighter 的企业钱包中。值得注意的是,即使 Lighter 网站宕机或团队解散,只要以太坊网络保持运行,您仍然可以通过“逃生舱”机制提取资金。
零售业的“零手续费”背后是否隐藏着什么条款?
根据现有文档,不存在任何隐藏的交易费用。但是,用户在 Layer 1 和 Layer 2 之间存入或提取资产时,仍需支付少量 Gas 费(通常为几美分)。交易费用由机构客户(高频交易)产生的收入进行交叉补贴。
Lighter有代币吗?会有空投的可能性吗?
是的,Lighter 于 2025 年 12 月底正式推出了其治理代币 LIT(Lighter 基础设施代币)。总供应量的 25% 直接空投至早期参与者的钱包(具体指参与积分计划第一季和第二季的参与者)。值得注意的是,无需任何“领取”流程;代币直接空投至符合条件的地址,以降低网络钓鱼风险。剩余 50% 的供应量将预留给社区和生态系统。在初始空投之后,剩余的代币将用于未来的流动性激励和后续的交易“赛季”。
我需要哪些条件才能开始在 Lighter 上进行交易?
您需要一个标准的 Web3 钱包(例如 MetaMask、Rabby 或 WalletConnect)以及以太坊主网上的抵押品(通常为 USDC)。由于 Lighter 是一个 Layer 2 钱包,您需要在下单前执行“充值”操作,将 USDC 桥接到 Lighter 的智能合约中。
到此这篇关于什么是Lighter ?终结“黑箱”中心化交易所时代,一文介绍的文章就介绍到这了,更多相关Lighter交易所介绍内容请搜索币圈188以前的文章或继续浏览下面的相关文章,希望大家以后多多支持币圈188!
