Spectral(SPEC)币是什么?SPEC项目背景、代币经济学及价格预测
目录
- 什么是 Spectral?
- 市场机遇
- 项目背景
- 协议
- 团队、合作伙伴和筹资
- 2022年筹资
- 关键合作伙伴关系
- Onchain Explorer by Spectral
- Spectral的筹资
- 代币经济学
- 代币经济概览
- 激励和质押收益
- 治理和未来增长
- 归属计划/解锁
- 竞争对手
- 摘要
- 利好基本因素
- 利空基本因素
- Spectral价格预测
- Spectral 2026 年价格预测
- Spectral 2027-2032 年价格预测
- Spectral 2032-2037 年价格预测

什么是 Spectral?
Spectral 平台旨在为区块链行业带来高效和可适应的人工智能。它将人工智能 (AI)、机器学习 (ML) 和 Web3 的去中心化功能融合到一个操作系统中。
Spectral 利用人工智能代理(AI Agents)和机器学习推理,为平台上构建 Web3 去中心化应用进程提供必要的资源。它还采用去中心化和严格的进程来确保链上人工智能和机器学习活动的验证。
此外,Spectral 是一个自主系统,几乎不需要人工干预。它使用推理链 (inferchain) 来确保人工智能代理与其机器智能网络之间的通信。
市场机遇
AIAgent正从简单的机器人迅速发展为能够管理高级任务的复杂自主系统。谷歌、微软和OpenAI等主要科技公司正在通过诸如Project Jarvis和实验性AI网络等雄心勃勃的项目推动这一前沿。包括Sam Altman、Vitalik Buterin和Joe Lonsdale在内的先驱者公开支持这些创新,激发了广泛的兴趣,这在谷歌搜索量的急剧上升中得到了反映。

中心化的AI通常限制了可扩展性和伦理透明度,将控制权集中在少数实体手中。然而,区块链通过使去中心化的AI代理能够在链上自主运行来改变这一局面,带来了可验证的结果、潜在更好的安全性和效率。这一演变使AI代理能够以传统系统无法比拟的方式进行交易、存储价值和完成任务。
AI代理正在多个领域重塑加密货币格局,将自动化和智能直接集成到用户交互中:
- 智能钱包:DawnAI为用户提供自动交易管理、交易和链上洞察。
- 游戏和娱乐:像Virtuals Protocol和Parallel Colony这样的平台允许AI角色拥有钱包并在动态的游戏经济中互动。
- 代理工具包:Olas通过提供安全的区块链交互能力,增强了代理的自主性。
- 自动化DeFi交易:Spectral通过在DeFi中集成先进的AI,优化了交易执行和市场监控。
- 特定行业的代理:Bittensor促进了针对专业领域的AI模型的开发。
- 社交应用中的NPC:X中的$Luna和$GOAT展示了社交生态系统中独特的交互能力。

随着AI代理市场预计到2030年将达到471亿美元,年复合增长率为45.1%,这些发展标志着AI代理在Web3中至关重要,改善了用户体验和平台自主性。

在本文中,我们将探讨Spectral如何利用区块链和AI来增强去中心化治理、数据隐私和链上交易。通过专注于自主交易策略,Spectral强调了AI代理在数字经济中的未来潜力。

项目背景
Spectral于2023年推出了其机器智能网络,首次推出了Web3信用评分作为其第一个应用。这一项目使模型开发者能够利用链上数据来改进信用评估,创建了Spectral所谓的“推断经济”的基础,即区块链上去中心化、可验证的机器学习推断的市场。
出于对隐私的强烈承诺,Spectral最初专注于集成零知识机器学习(zkML),以在训练、评估和使用ML模型时保护知识产权,同时保持数据安全。然而,最近对Spectral白皮书的更新表明其转向了具有实时模型输出消费的去中心化代理框架,现在对zkML在IP保护中的作用强调较少。
如今,Spectral继续推进其InferChain网络,旨在实现Web3中去中心化、无需信任的AI交互。通过链上代理经济,InferChain为用户提供了Agent,执行策略和管理复杂任务,旨在使加密交易更加易于访问和自动化。
协议
Spectral Syntax是一个旨在解决中心化AI模型局限性的平台,允许用户使用针对Solidity代码优化的大型语言模型(LLMs)创建基于区块链的AI代理。通过对话界面,用户可以构建和探索自定义的链上代理,能够以最少的监督部署用于交易、交易处理和智能合约交互等任务的自主AI。
这个去中心化的代理经济作为一个开放的市场,代理可以根据其需求和性能被创建和货币化,类似于应用生态系统。在这个市场中,代理相互交互、学习,并发展出一种“集体智能”,通过它们的互动和不断发展的市场动态不断改进。
Spectral Syntax通过提供一个协助工具,将自然语言指令翻译为可执行代码,简化了代理的创建过程,使即使非进程员也能参与。这种易于使用的设计鼓励更广泛地参与构建和货币化链上代理,推动它们在Web3中的实用性和采用。
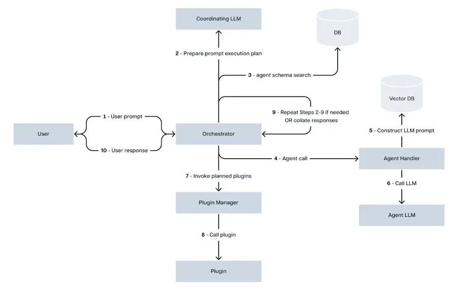
以下是Spectral Syntax网络的一般架构概述,其中包括一个协调器来管理通信、钱包处理和插件集成。从提示提交到代理动作的每个阶段都通过这个结构,允许代理基于实时数据执行任务。


有关进一步的技术细节,请参阅文档。
Spectral的未来路线图包括赋能用户在其Syntax网络上创建和货币化自定义代理,支持具有增强插件和B2B功能的Web3任务。InferChain,计划于2024年底推出,旨在完全去中心化代理的创建、所有权和操作,支持一个无需信任的框架。这将降低进入壁垒,鼓励去中心化所有权,并通过SPEC代币的质押和治理推动一个强大的链上代理经济。
他们的最终目标是通过大幅提高链上推断的速度、成本和可访问性来实现推断经济的现实化。Spectral计划在2024年发布InferChain测试网,随后在2025年初推出主网。

团队、合作伙伴和筹资
Spectral的联合创始人是Sishir Varghese和Srikar Varadaraj。Srikar拥有纽约大学的计算机科学博士学位和哥伦比亚大学的机器学习硕士学位,专长于AI基础设施、密码学和去中心化身份系统。Sishir则拥有建筑学和区块链战略的背景,曾与Gitcoin和Loopring合作,也是哥伦比亚大学的毕业生。
2022年筹资
Spectral在2022年由General Catalyst和Social Capital领投的一轮融资中筹集了2300万美元,使其总融资额达到3000万美元。其他知名投资者,包括三星和Gradient Ventures,也支持了Spectral推进Web3信用评分的使命。
关键合作伙伴关系
- TestMachine(2024年5月):与Spectral的SYNTAX基础设施集成,TestMachine通过分析智能合约的漏洞,增强了区块链的安全性,促进了更安全的开发环境。
- Hugging Face(2024年5月):Spectral加入了Hugging Face的专家支持计划,以促进开源AI和链上代理经济,专注于训练数据集、模型微调和高级推断。
- Nexandria(2024年5月):该合作伙伴关系支持Spectral的Onchain Explorer,提供快速、可靠的跨链数据洞察,增强了其区块链数据探索能力。
Onchain Explorer by Spectral
Spectral的Onchain Explorer是一个AI工具,允许用户通过简单的自然语言查询扫描区块链数据。它结合了Transpose、Nexandria和DeFiLlama的数据,为每个问题选择最佳来源,例如检查钱包余额或跟踪DeFi统计数据。通过聊天界面,它简化了区块链导航,使探索数据变得容易,所有功能都在一个地方。其目标是随着区块链技术的发展,使链上信息更易于访问。
- Turnkey(2024年6月):Turnkey的安全、可扩展钱包基础设施允许Spectral的代理自主管理数字资产,提升了Spectral生态系统内的安全性。
Spectral的筹资
- Gate.io上的IEO于2024年5月4日至6日进行,IEO以每枚代币2.30美元的价格筹集了7万美元,投资回报率为4.66倍,历史最高投资回报率为6.81倍。
- 2022年融资轮2022年8月24日,Spectral在一轮由Social Capital和General Catalyst领投的融资中筹集了2300万美元,Circle、Jump Capital、三星和富兰克林邓普顿也支持了Spectral的使命。
- 2021年融资轮在2021年11月,Spectral获得了由Polychain Capital领投的675万美元融资,Galaxy、ParaFi Capital、Social Capital、Edge & Node和Metapurse也有参与。

代币经济学
代币经济概览
$SPEC代币是Spectral的去中心化代理生态系统的内核,运行在Syntax网络上,支持治理、激励参与和价值交换。作为ERC-20代币,持有者可以对关键提案进行投票,推动透明和社区主导的治理过程。
截至2024年10月30日的市场数据:
- 市值:1.2657亿美元(排名第335位)
- 完全稀释市值(FDV):10.5亿美元(排名第116位)
- 流通供应量:1205万SPEC(占总供应量的12.05%)
- 总供应量/最大供应量:1亿SPEC
- 24小时交易量:926万美元
- 合约地址:
- 以太坊:0xadf7c35560035944e805d98ff17d58cde2449389
- Base:0x96419929d7949d6a801a6909c145c8eef6a40431

激励和质押收益
Syntax网络使用双层激励系统。用户支付交易和使用费用来与代理交互,而创建者根据代理的性能获得这些费用的一部分。质押$SPEC提供了额外的好处:
- 用户:获得费用折扣,提高了成本效益。
- 创建者:在交易中获得更高的收益百分比,激励持续改进。

治理和未来增长
Spectral的治理模型允许$SPEC持有者对平台升级、战略合作伙伴关系和费用调整等产生影响,推动可持续增长并与社区优先事项保持一致。这个代币经济结构旨在创建一个不断发展的生态系统,参与者可以从平台的成功中受益。
归属计划/解锁
- 主要解锁事件:2025年5月6日,将解锁600万代币(总供应量的6%),其中380万用于投资者,220万用于团队成员,显着增加流通供应量。
- 每月解锁:从2025年6月到2026年中期,每月将解锁256万代币(总供应量的2.56%),其中190万用于投资者,66万用于团队成员,逐步增加流动性。
- 延长的团队解锁:从2027年4月开始,直到2027年11月,每月将为团队成员解锁66万代币。

竞争对手
去中心化AI代理领域正在增长,Bittensor、Autonolas和Virtuals Protocol等项目在链上自动化和智能方面处于领先地位。每个项目都有独特的关注点,Spectral强调可访问的DeFi代理,Bittensor鼓励协作AI,Autonolas提供模块化的Web3功能,Virtuals Protocol为娱乐创建了代币化的代理。以下是这些项目在方法和优势上的比较:

摘要
- 应用范围:Spectral和Autonolas适用于DeFi和Web3操作;Bittensor专注于协作AI,Virtuals Protocol关注娱乐和社交交互。
- 用户可访问性:Spectral和Virtuals优先考虑非开发者的用户友好体验,分别针对DeFi、链上自动化和社交应用。
- 灵活性和可组合性:Autonolas提供了一个模块化框架,适合需要可适应、跨功能代理的开发者。
- 集体智能:Bittensor的同行驱动AI网络专为协作和研究型AI设计,通过实时知识共享增强机器学习。
每个项目都以其独特的方式推进了去中心化AI,从Spectral的可访问代理到Autonolas的模块化设计,再到Bittensor的集体智能和Virtuals的用户驱动资产。
利好基本因素
- AI代理市场预计到2030年将达到471亿美元,具有强劲的年增长率。Spectral旨在通过结合区块链和去中心化AI来利用这一潜力,满足对安全和自主链上代理的需求。
- Spectral的AI交易代理有望通过24/7运行、即时数据驱动决策和自主适应来改变交易。在Web3领域,它们可以保持市场活跃性,提高流动性,分析趋势,并比人类交易者和传统机器人更快地预测市场走势。可定制用于不同策略,从投资组合再平衡到高频交易,这些代理还可以在智能合约上实现无需信任的交互,为交易者和机构提供强大的优势。

- Spectral的InferChain网络实现了安全的自主AI交互,可能会促进加密货币和DeFi的采用。通过Syntax平台,用户可以轻松创建和货币化AI代理,将AI开发扩大到更多用户,推动Web3的增长。
- 由于在2025年中期之前没有解锁事件,$SPEC代币受益于减少的抛售压力,这可能支持价格稳定和增长,特别是在市场条件持续有利的情况下。
- Coinbase的Layer 2网络Base正在迅速增长,TVL超过30亿美元,高交易量占据了Layer 2活动的主要部分。这种强劲的采用为Spectral创造了理想的环境,增加了用户参与度,降低了成本,并在一个活跃、繁荣的网络中扩大了可见性。

- SPEC最近突破了其之前的交易区间,在当前价格下方创建了新的支撑位。如果AI势头继续推动需求,这些支撑位可能成为价格升值的坚实基础。

利空基本因素
- 除了Bybit之外,Spectral的$SPEC代币尚未在任何主要交易所上市,限制了投资者的获取和流动性。这种缺乏曝光可能会减少交易量,影响价格稳定性和潜在增长,特别是在竞争激烈的市场条件下。
- Spectral的市值为1.31亿美元,而其FDV为10.9亿美元。市值与FDV比率约为12%,这种高FDV表明存在显着的稀释风险,因为大部分代币仍被锁定。如果代币解锁超过需求,这种不平衡可能会抑制价格增长。
- Spectral在一个快速增长的领域运营,竞争对手提供类似的AI和DeFi集成。竞争平台可能通过提供更先进的技术、更快的网络或更高的激励来吸引用户,挑战Spectral的市场份额。
- 随着各国政府开始更密切地监管AI和区块链技术,监管变化可能对Spectral的去中心化AI模型构成风险。合规要求可能导致运营成本增加或限制其功能。
- Spectral对去中心化、无需信任的AI系统的依赖带来了固有的风险,特别是在智能合约漏洞或黑客攻击方面。如果用户认为平台不安全或过于复杂,采用可能会受到阻碍,影响其长期可行性。
Spectral价格预测
Spectral 2026 年价格预测
Spectral 对 2026 年的价格预测表明,平均价格可能在低端的 $0.039464 和高端的 $0.1178036 之间。相比于今天的平均价格,在加密市场中,如果 SPEC 达到预测的目标价格,Spectral 可能在 2026 年之前增长 1.21%。
Spectral 2027-2032 年价格预测
SPEC 对 2027-2032 年的价格预测目前在低端的 $0.068898 和高端的 $0.429153 之间。考虑到市场的价格波动,如果 Spectral 达到上限价格目标,到 2032 年,它可能相比今天的价格增长 268.72%。
Spectral 2032-2037 年价格预测
Spectral 对 2032-2037 年的价格预测目前估计在低端的 $0.429153 和高端的 $3.91 之间。相比当前价格,如果达到上限价格目标,Spectral 到 2037 年可能增长 3262.44%。请注意,此信息仅供一般参考,不应被视为长期投资建议。
| Spectral 价格预测 | 潜在最低 ($) | 平均价格 ($) | 潜在最高 ($) |
|---|---|---|---|
| 2027 年 | $0.037991 | $0.068898 | $0.0998048 |
| 2028 年 | $0.068564 | $0.118249 | $0.167934 |
| 2029 年 | $0.150615 | $0.323036 | $0.495457 |
| 2030 年 | $0.128092 | $0.249222 | $0.370352 |
| 2031 年 | $0.151444 | $0.244767 | $0.338089 |
| 2032 年 | $0.231168 | $0.429153 | $0.627138 |
| 2033 年 | $0.537185 | $1.10 | $1.67 |
| 2034 年 | $0.431871 | $0.699658 | $0.967446 |
| 2035 年 | $0.5106061 | $0.825249 | $1.13 |
| 2036 年 | $0.845213 | $1.60 | $2.35 |
| 2037 年 | $2.19 | $3.91 | $5.63 |
Spectral 在 2026 年的价格会是多少?
基于我们新的实验性 Spectral 价格预测模拟,SPEC 在 2026 年的价值预计将 增长 1.21%,达到 $0.1178036,如果情况最佳发生。价格将在 2026 年期间介于 $0.1178036 和 $0.039464 之间。
Spectral 在 2027 年的价格会是多少?
根据我们最新的 Spectral 价格预测实验模拟,SPEC 的价值可能 下降 -14.25%,达到 $0.0998048,假设最有利的条件。预计价格将在全年内在 $0.0998048 和 $0.037991 之间波动。
Spectral 在 2028 年的价格会是多少?
我们新的实验性 Spectral 价格预测模型表明,SPEC 在 2028 年的价值可能 上涨 44.29%,在最佳情况下达到 $0.167934。预计价格将在全年内介于 $0.167934 和 $0.068564 之间。
Spectral 在 2029 年的价格会是多少?
根据我们的实验性预测模型,Spectral 的价值可能经历 325.69% 增长,在 2029 年,可能在最佳条件下达到 $0.495457。预计 2029 年的价格范围介于 $0.495457 和 $0.150615 之间。
Spectral 在 2030 年的价格会是多少?
使用我们新的实验性 Spectral 价格预测模拟,SPEC 在 2030 年预计将 上涨 218.2%,达到 $0.370352,在最佳情况下。预计价格将在 2030 年期间介于 $0.370352 和 $0.128092 之间。
Spectral 在 2031 年的价格会是多少?
我们的实验性模拟表明,Spectral 的价格可能 上涨 190.48%,在 2031 年,可能在理想条件下达到 $0.338089。预计价格将在全年内在 $0.338089 和 $0.151444 之间波动。
Spectral 在 2032 年的价格会是多少?
根据我们最新的实验性 Spectral 价格预测,SPEC 可能会经历 438.83% 上涨,达到 $0.627138,如果最积极的情景发生在 2032。预计价格将在全年内介于 $0.627138 和 $0.231168 之间。
Spectral 在 2033 年的价格会是多少?
根据我们的实验性 Spectral 价格预测,SPEC 的价值预计会 上涨 1335.23%,在 2033 年,最高潜在价格为 $1.67。在全年中,SPEC 的价格可能在 $1.67 和 $0.537185 之间波动。
Spectral 在 2034 年的价格会是多少?
我们的新 Spectral 价格预测模拟结果显示,SPEC 可能 上涨 731.21%,在 2034 年,可能在最佳情况下达到 $0.967446。预计今年的价格范围在 $0.967446 和 $0.431871 之间。
Spectral 在 2035 年的价格会是多少?
基于我们对 Spectral 价格的实验性预测,SPEC 可能会 上涨 879.37%,在 2035 年,价值可能达到 $1.13。预计今年的价格范围在 $1.13 和 $0.5106061 之间。
Spectral 在 2036 年的价格会是多少?
我们最近的 Spectral 价格预测模拟表明,SPEC 的价值 可能会 上涨 1926.3%,在 2036 年,可能达到 $2.35,如果条件理想。预计 2036 年的价格范围在 $2.35 和 $0.845213 之间。
Spectral 在 2037 年的价格会是多少?
根据实验性模拟,Spectral 的价值可能会 上涨 4738.99%,在 2037 年,最高价格为 $5.63,在有利条件下。预计价格将在全年内从 $5.63 到 $2.19 之间下跌。
到此这篇关于Spectral(SPEC)币是什么?SPEC项目背景、代币经济学及价格预测的文章就介绍到这了,更多相关SPEC币全面介绍内容请搜索币圈188以前的文章或继续浏览下面的相关文章,希望大家以后多多支持币圈188!
